市场部固话:0371-66206966
投诉及建议:0371-66206555
市场部手机:18839786193/
15225103875/18839784349/
15225127480/18839781235/
15225100516/15225100507/
15225100512
公 司 邮 箱:3cfy@163.com
公 司 网 址:www.cccfy.com
公 司 地 址:中国·郑州市高新区
近日,工业和信息化部办公厅印发《关于开展2025年度绿色工厂推荐工作的通知》(工信厅节函〔2025〕390号,以下简称《通知》),正式启动2025年度绿色工厂与绿色工业园区推荐工作。本次申报通知在评价细则、申报流程等方面与往年相比发生一些变化,相关企业需重点关注以下变化细则,提前做规划与准备。
本次申报依据两大政策:一是《制造业绿色低碳发展行动方案(2025—2027年)》,明确绿色制造总体目标;二是《绿色工厂梯度培育及管理暂行办法》,规定申报流程、评价细则等。
1.符合《绿色工厂梯度培育及管理暂行办法》要求的企业(含工厂)、工业园区,需自主判断是否符合“绿色低碳发展基础”、“合规经营”等前提条件;
2.已获评国家绿色工厂、绿色工业园区的单位,需参与“对标升级”,需按新评价要求完成自评价。
两类主体均遵循“自愿申报”原则,省级工业和信息化主管部门按照“优中选优、宁缺毋滥”的原则进行遴选,推荐的企业或园区原则上不低于本地区已有国家绿色工厂、绿色工业园区的平均水平,这意味着申报需以“区域领先”为基础目标。
1. “能源消耗强度”“碳排放强度”“可再生能源利用率”等权重分值增加,例如绿色工厂“能源低碳化”一级指标权重达30%,且要求通过能碳管理系统平台实现能耗、碳排放的精细化管控;
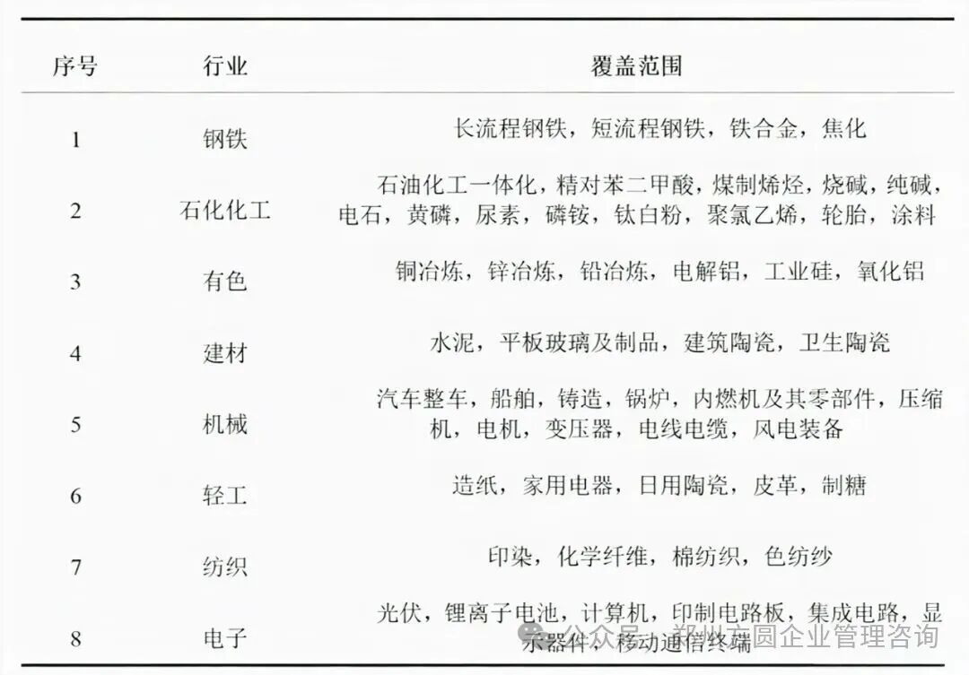
2. 重点支持53个重点行业企业,属于重点行业的企业需按照相应行业要求进行自评价,其他行业则依据通则进行评价。本次重点行业主要覆盖钢铁、石化化工、有色、建材、机械、轻工、纺织、电子等八个领域,各行业具体涵盖范围如下表。二者在指标引领值、佐证材料等方面存在差异。

2025年《通知》中不要求提交第三方评价报告,企业需登录“工业节能与绿色发展管理平台(https://green.miit.gov.cn)”,对照新的评价要求,线上填报申报表,并上传有关佐证材料(如能耗数据证明、绿色改造项目合同、碳足迹报告等),完成自评价即可。省工信部门在审核材料上将更加侧重企业自报数据与佐证材料的匹配度、先进性,这就要求企业确保所有申报数据链条完整、可追溯。其次,此次申报不限制各省份名额,但推荐至工信部的企业原则上不低于本地区已有国家绿色工厂的平均水平,竞争同样激烈。
《通知》首次明确现有绿色工厂/园区淘汰机制,已获得国家级绿色工厂的企业,同样需要登录管理平台,对照新的评价要求开展自评价对标,并按要求提供有关佐证材料。得分连续3年处于后5%的,将被移出现有名单。如发现存在数据或材料造假的,移出名单并禁止3年内再次申报。
这意味着申报上该资质并非一劳永逸,而应视为开启新一轮绿色发展的起点。相关企业园区应建立常态化机制,确保在持续升级的赛道中不被淘汰。
如有需要办理资质报告的企业,
请尽快与我司联系~

